Világítás relé

Otthoni szerelési tippek elektromosság témában...

Moderators: SONI, Pudva, Bogyo28

User avatar
gigford
egyedülisszerelhet
Posts: 735
Joined: Sun Dec 12, 2004 6:51 pm
ClassicFord klubtag?: Igen
Location: Debrecen

Világítás relé

Post by gigford »

Elromlott nemrég a gyári relém, utánakerestem a neten és lefordítva megjelöltem, melyik csati mihez tartozik(ha valami nem jó, akkor javítjuk)
A földelés felett azt a késest nem írták oda mi megy.
headlamp relay.jpg
headlamp relay.jpg (53.56 KiB) Viewed 30805 times
Gondolom ki lehet váltani ezt valami új megoldásra, nem látom értelmét, hogy berakjak egy bontottat.
Erre kérnék tanácsot, mit merre meddig. Csinálnék egy bekötési rajzot az új relével is és akkor szépen meglenne bárkinek ha hasonló gondja lenne.
User avatar
Bogyo28
Überführer
Posts: 5459
Joined: Sat Dec 04, 2004 9:11 pm
ClassicFord klubtag?: Igen
Location: Budapest-Budakalász
Contact:

Re: Világítás relé

Post by Bogyo28 »

gigford wrote:Elromlott nemrég a gyári relém, utánakerestem a neten és lefordítva megjelöltem, melyik csati mihez tartozik(ha valami nem jó, akkor javítjuk)
A földelés felett azt a késest nem írták oda mi megy.
headlamp relay.jpg
Gondolom ki lehet váltani ezt valami új megoldásra, nem látom értelmét, hogy berakjak egy bontottat.
Erre kérnék tanácsot, mit merre meddig. Csinálnék egy bekötési rajzot az új relével is és akkor szépen meglenne bárkinek ha hasonló gondja lenne.
amire nem irtak semmit, oda nem is megy semmi. 2 sima bosch relével és 2 vagy 4 késes biztosítékkal ki lehet simán váltani. bontottat nem javasolnám, elég szarok szoktak lenni, újat meg jópár éve nem láttam már. az is probléma vele, hogy könnyen tud zárlatot okozni és elégetni a kábelköteget (főleg ha kontakt hiba kiküszöbölésére valaki ütögeti a tetejét). ha gondolod holnap összedobok egy rajzot hogy mit hova köss a bosch relén...
"...ha Detroit-nak végevan, a világnak végevan..."
"...akkor vedd meg ezt, vagy egy ilyet..."

...A Xikla...

1978 Ford Capri MKIII 2.9 V6 24V cosworth
1974 Ford Transit MKI 1.7 V4
User avatar
gigford
egyedülisszerelhet
Posts: 735
Joined: Sun Dec 12, 2004 6:51 pm
ClassicFord klubtag?: Igen
Location: Debrecen

Re: Világítás relé

Post by gigford »

Elkezdtem a rajzot, vezetékeld be Bogyó :-) Ilyen dupla relét találtam, de van olyan is ami már biztosítékolt relé, az jobb lenne?
Last edited by gigford on Tue Feb 19, 2013 10:46 pm, edited 2 times in total.
User avatar
Tibi
rengetegetirogatide
Posts: 4408
Joined: Tue May 31, 2005 10:12 am
ClassicFord klubtag?: Igen
Location: Miskolc - Bp
Contact:

Re: Világítás relé

Post by Tibi »

ezért agyoncsaptok az biztos :
249news_dummies_man.gif
249news_dummies_man.gif (3.51 KiB) Viewed 30782 times
akárhányszor meglátom ezt a figurát rám jön a röhögés

lehetne belőle valamiféle "for dummies mini guide" avagy hogyan drótozd a szarodat :-D
1980 Capri MK3
User avatar
szszaby
rengetegetirogatide
Posts: 4629
Joined: Tue Jun 28, 2005 2:37 pm
ClassicFord klubtag?: Igen
Location: Karcag

Re: Világítás relé

Post by szszaby »

Majd bekötöm én neked vagy majd lerajzolom.
2db relé kell meg 4 db bizti foglalat.
Vagy ha valaki kiszedi és elküldi nekem berelézem ugyanezt és nem kell átvariálni a csatikat.
Ford Capri MkI Essex
User avatar
Bogyo28
Überführer
Posts: 5459
Joined: Sat Dec 04, 2004 9:11 pm
ClassicFord klubtag?: Igen
Location: Budapest-Budakalász
Contact:

Re: Világítás relé

Post by Bogyo28 »

szszaby wrote:Majd bekötöm én neked vagy majd lerajzolom.
2db relé kell meg 4 db bizti foglalat.
Vagy ha valaki kiszedi és elküldi nekem berelézem ugyanezt és nem kell átvariálni a csatikat.
nem hülyeség belerakni az eredeti házba a 2 relét egyébként, főleg ha még jó állapotu a csati. sajnos az is szokott szar lenni.
"...ha Detroit-nak végevan, a világnak végevan..."
"...akkor vedd meg ezt, vagy egy ilyet..."

...A Xikla...

1978 Ford Capri MKIII 2.9 V6 24V cosworth
1974 Ford Transit MKI 1.7 V4
User avatar
Bogyo28
Überführer
Posts: 5459
Joined: Sat Dec 04, 2004 9:11 pm
ClassicFord klubtag?: Igen
Location: Budapest-Budakalász
Contact:

Re: Világítás relé

Post by Bogyo28 »

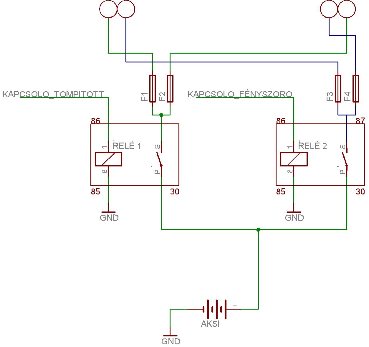
remélem igy érthető (ez egyszerübb volt mint a berakott képet vonalazgatni):
capri_rele.jpg
"...ha Detroit-nak végevan, a világnak végevan..."
"...akkor vedd meg ezt, vagy egy ilyet..."

...A Xikla...

1978 Ford Capri MKIII 2.9 V6 24V cosworth
1974 Ford Transit MKI 1.7 V4
User avatar
gigford
egyedülisszerelhet
Posts: 735
Joined: Sun Dec 12, 2004 6:51 pm
ClassicFord klubtag?: Igen
Location: Debrecen

Re: Világítás relé

Post by gigford »

Köszi! Mekkora bizti kell ezeknek?
User avatar
szszaby
rengetegetirogatide
Posts: 4629
Joined: Tue Jun 28, 2005 2:37 pm
ClassicFord klubtag?: Igen
Location: Karcag

Re: Világítás relé

Post by szszaby »

8A ha hengeres 7,5 ha villás.
Ford Capri MkI Essex
User avatar
Bogyo28
Überführer
Posts: 5459
Joined: Sat Dec 04, 2004 9:11 pm
ClassicFord klubtag?: Igen
Location: Budapest-Budakalász
Contact:

Re: Világítás relé

Post by Bogyo28 »

szszaby wrote:8A ha hengeres 7,5 ha villás.
ha villásból 10-et könnyebben szerzel, mert modjuk az van csak otthon, akkor az is jó, ha zárlat van az is kimegy simán. én azt szoktam rakni bele, mert abból van vagy 2 marékkal, 7,5-es meg elég ritka nálam, azt venni kellene.
"...ha Detroit-nak végevan, a világnak végevan..."
"...akkor vedd meg ezt, vagy egy ilyet..."

...A Xikla...

1978 Ford Capri MKIII 2.9 V6 24V cosworth
1974 Ford Transit MKI 1.7 V4
Bubor
nemleszgondhasegítis
Posts: 175
Joined: Fri Aug 30, 2013 4:47 pm
ClassicFord klubtag?: Igen
Location: Budapest

Re: Világítás relé

Post by Bubor »

Azt szeretném megtudni, hogy az a megoldás, hogy az ikerlámpa mind a négy lámpateste egyszerre világítson az kivitelezhető és szabályos, vagy kivitelezhető ugyan ( a fenti rajz alapján + 2 relé) , de szabálytalan...
User avatar
tomtom
egyedülisszerelhet
Posts: 776
Joined: Tue Jan 25, 2005 1:58 pm
ClassicFord klubtag?: Igen
Location: Kaposvár

Re: Világítás relé

Post by tomtom »

Bubor wrote:Azt szeretném megtudni, hogy az a megoldás, hogy az ikerlámpa mind a négy lámpateste egyszerre világítson az kivitelezhető és szabályos, vagy kivitelezhető ugyan ( a fenti rajz alapján + 2 relé) , de szabálytalan...
refin mindkét megy (asszem), tompítotton meg fölös, és mivel a belső lámpatest csak h3-as izzót fogad, kivitelezhetetlen nem ekecs módon. ha fényerő problémád van, akkor:
1. nézd inkább meg, hogy hol esik feszültség a világítás körön és javítsd meg!
2. állítsd be a magasságesést mindkét oldalon egyformán 1-2%-ra és jónak kell lennie!
de volt már itt a fórumon valaki, aki angel eyes-os lámpicskut tett be, az nemtom jobbá tette-e.

(nekem anno vadállat volt a lámpa, nem éreztem hiányát a + fénynek)
- capri mkII '76 2.3
- tau tcII '79 1.6 GT
Bubor
nemleszgondhasegítis
Posts: 175
Joined: Fri Aug 30, 2013 4:47 pm
ClassicFord klubtag?: Igen
Location: Budapest

Re: Világítás relé

Post by Bubor »

igazából nagylámpás még az MKI-m , de nagyon tetszik az ikerlámpás kivitel. Tervemet egy kicsit nehezíti, hogy a motomobile.de sem árul MKI-be ikerlámpát csak utángyártott műa. keretet jó sokért ( ráadásul még annak felfogatása sincs megoldva )
A lámpafészek szerintem fogadná...
Az eddigi befutó vízvágott lemeztakaró, X belsőrész( pl LADA 1500 :oops: )
és hamár ilyen sok lámpám lesz - világítson is :-D
User avatar
White Shark
nagyonsokatirogat
Posts: 1028
Joined: Fri Feb 05, 2010 2:18 pm
ClassicFord klubtag?: Igen
Location: Székesfehérvár

Re: Világítás relé

Post by White Shark »

Mk1-be ,az Mk3 gyári szett könnyen befaragható ,és a bekötés is egyszerű ,viszont a takaró az probléma . Ha ügyes vagy ,és mindenképp ezt akarod, van gyári mintám aluból ,méretezésre kölcsönadom.
User avatar
Tibi
rengetegetirogatide
Posts: 4408
Joined: Tue May 31, 2005 10:12 am
ClassicFord klubtag?: Igen
Location: Miskolc - Bp
Contact:

Re: Világítás relé

Post by Tibi »

géptető íve kiadja ?

Úgy értem kiadja-e az eredeti dupla körlámpás kinézetet, mert nem az a kérdés, hogy befér-e.
1980 Capri MK3
Post Reply